ladbrokes立博-公司官网
集团首页
|
首页
关于我们
ladbrokes立博简介
公司领导
学术学位委员会
本科教学指导委员会
研究生教学指导委员会
机构设置
团队队伍
专职教师
兼职教师
人才招聘
人才培养
旗下产业
研究生教育
本科招生
研究生招生
科学研究
团队建设
科研机构
员工动态
党建工作
组织建设
党建动态
学习园地
联系我们
学工队伍
员工组织
学团动态
就业专栏
规章制度
纪检监察
人才培养
科学研究
干部培训
MPA教育
教育概况
导师概况
教育动态
招生信息
教学管理
MSW教育
教育概况
教育动态
招生信息
教学管理
交流合作
国际交流
服务地方
员工工作
培训中心
中心简介
课程模块
现场教学
办学条件
培训动态
联系我们
首页
关于我们
ladbrokes立博简介
公司领导
学术学位委员会
本科教学指导委员会
研究生教学指导委员会
机构设置
团队队伍
专职教师
兼职教师
人才招聘
人才培养
旗下产业
研究生教育
本科招生
研究生招生
科学研究
团队建设
科研机构
员工动态
党建工作
组织建设
党建动态
学习园地
联系我们
学工队伍
员工组织
学团动态
就业专栏
规章制度
纪检监察
人才培养
科学研究
干部培训
MPA教育
教育概况
导师概况
教育动态
招生信息
教学管理
MSW教育
教育概况
教育动态
招生信息
教学管理
交流合作
国际交流
服务地方
员工工作
培训中心
中心简介
课程模块
现场教学
办学条件
培训动态
联系我们
人才培养
旗下产业
研究生教育
本科招生
研究生招生
全日制研究生招生
非全日制研究生招生
研究生教育
当前位置 :
首页
>
人才培养
>
研究生教育
>
正文
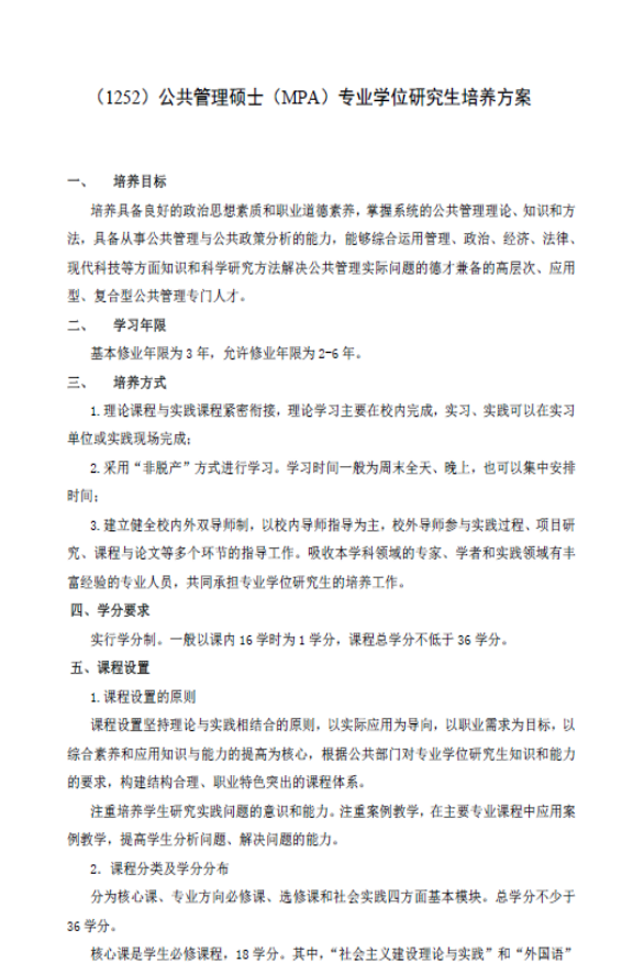
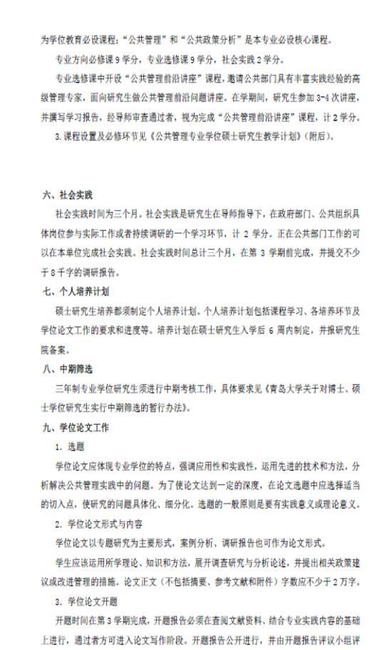
公共管理硕士(MPA)专业学位公司产品方案
来源:ladbrokes立博
发布时间:2016-07-05
点击量:
上一篇:社会工作硕士(MSW)专业学位公司产品方案
版权所有 ladbrokes立博-公司官网
地址: 青岛市崂山区松岭路93号 邮编:266061